邀请了七十多位龙珠圈友和这次抖音商业IP大航海计划的导师,给大家报名这次大航海计划提交的作业进行点评

邀请了七十多位龙珠圈友和这次抖音商业IP大航海计划的导师,给大家报名这次大航海计划提交的作业进行点评,近2000份作业,一一点评。

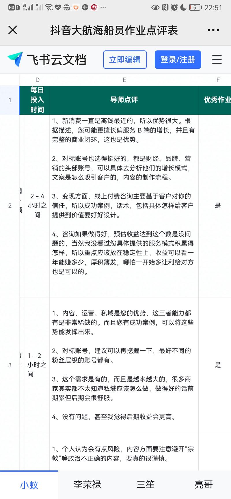
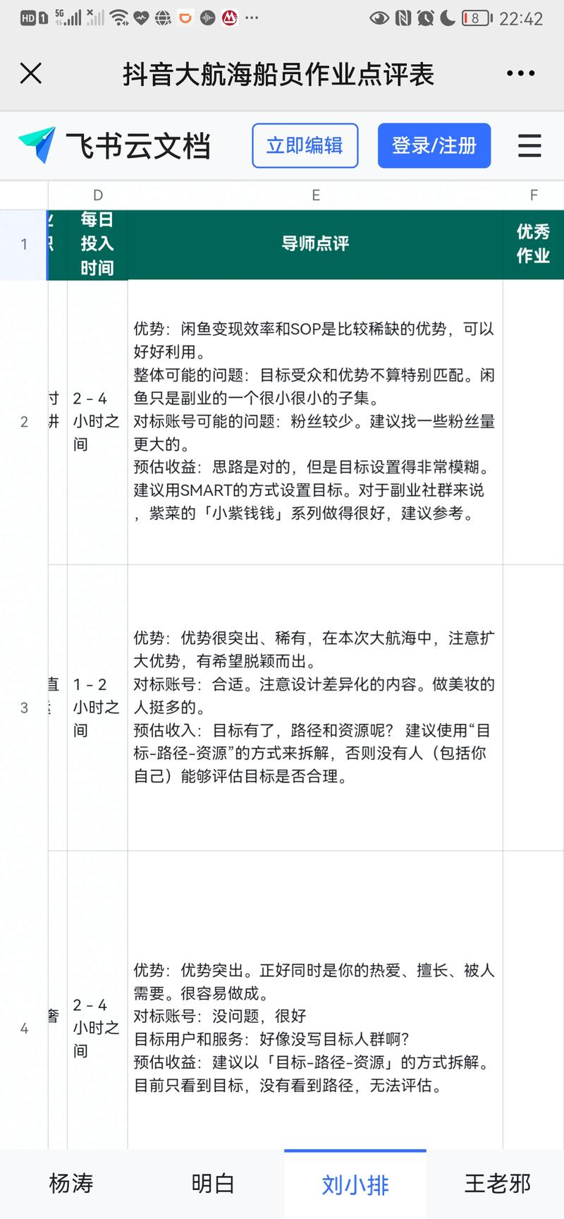
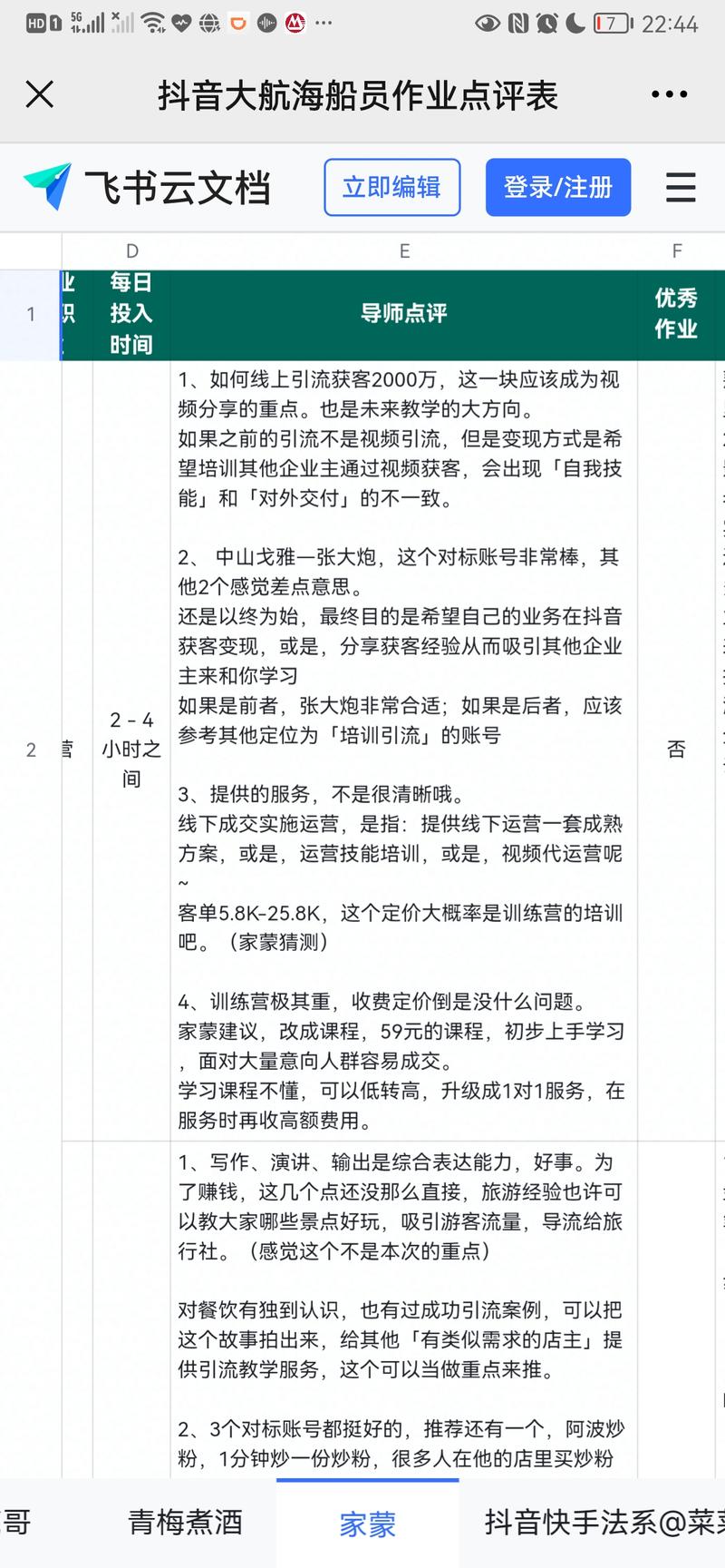
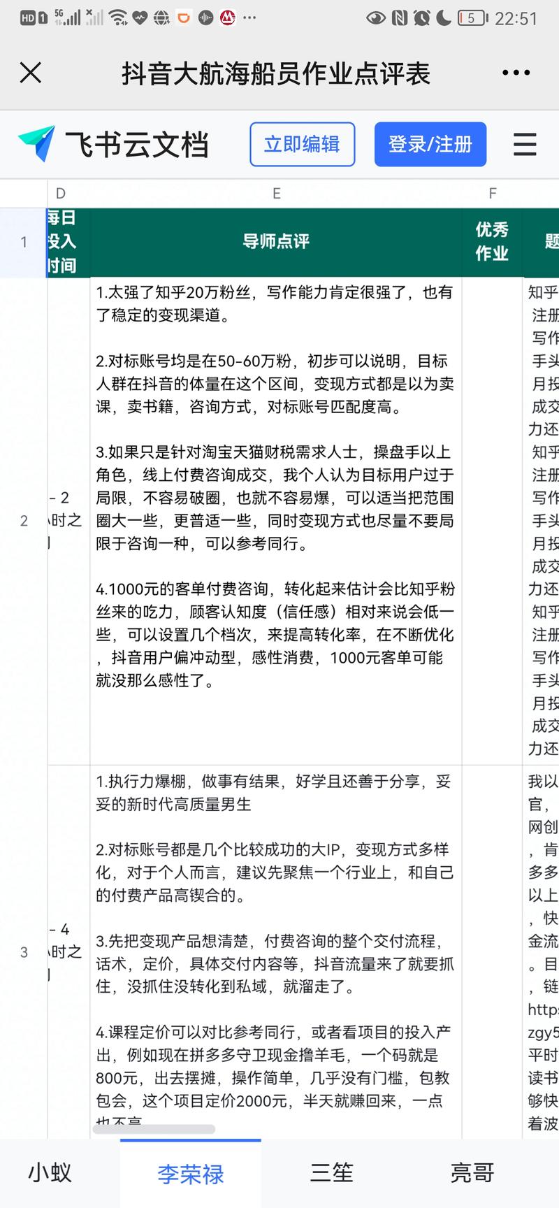
刚打开作业文档,看到龙珠圈友和导师正在点评的内容,你们自己看截图感受下。。。不说了,请大家点赞感谢他们吧,一个赞1块钱,我帮你们在导师群发红包感谢这些龙珠圈友和导师。

截图只能发9张,还有很多导师没传上来,未来大家的作业收到对应导师的点评后,可以私下再去感谢下。

链接邀请了七十多位龙珠圈友和这次抖音商业IP大航海计划的导师,给大家报名这次大航海计划提交的作业进行点评邀请了七十多位龙珠圈友和这次抖音商业IP大航海计划的导师,给大家报名这次大航海计划提交的作业进行点评邀请了七十多位龙珠圈友和这次抖音商业IP大航海计划的导师,给大家报名这次大航海计划提交的作业进行点评邀请了七十多位龙珠圈友和这次抖音商业IP大航海计划的导师,给大家报名这次大航海计划提交的作业进行点评邀请了七十多位龙珠圈友和这次抖音商业IP大航海计划的导师,给大家报名这次大航海计划提交的作业进行点评邀请了七十多位龙珠圈友和这次抖音商业IP大航海计划的导师,给大家报名这次大航海计划提交的作业进行点评邀请了七十多位龙珠圈友和这次抖音商业IP大航海计划的导师,给大家报名这次大航海计划提交的作业进行点评邀请了七十多位龙珠圈友和这次抖音商业IP大航海计划的导师,给大家报名这次大航海计划提交的作业进行点评邀请了七十多位龙珠圈友和这次抖音商业IP大航海计划的导师,给大家报名这次大航海计划提交的作业进行点评

给TA打赏
共{{data.count}}人
人已打赏
生财

超详细干货分享:如何通过9.9元低客单5天快闪群,卖出20%成交率高客单课

2024-4-9 4:42:27

生财

《懂点税务筹划,让钱留在自己口袋》 大家好,我是北风。 今年才得幸加入生财,一直潜水学习各位大佬的

2024-4-9 4:42:37

0 条回复 A文章作者 M管理员
    暂无讨论,说说你的看法吧
个人中心
购物车
优惠劵
今日签到
有新私信 私信列表
搜索