搞定GPT的提示词,要不断的尝试,条条大路通罗马
[玫瑰][玫瑰][玫瑰]我从开始接触人工智能到现在终于打通了 一个理论到实践的例子,我看不懂编程,看不懂API当然更看不懂
英文,如果你和我的感觉一样,只要是课程的飞书中引用的全是英文,我都懒的再多看一眼!
我说说我的学习过程,现实看别人的提示词,根本看不懂,那我就从文心一言开始,自己随便写,然后不停的改
终于我发现我可以让AI 交我写提示词,为此我转为生成了一个提示词GPTS,我发现也是非常的好用
你想写什么,不知道怎么写,问题就丢给AI,让他问你问题,例如:怎么写提示词,提示词有模版吗?等等
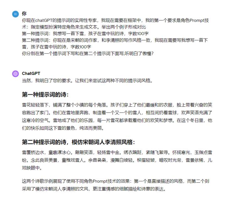
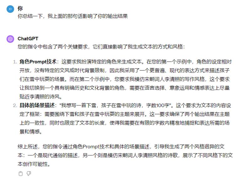
你所有的问题都去让它回答,反复磨练中,这就是一个很好的提示词,当然在此当中有几个技巧,我亲测后觉得非常好例如:角色定位,这也是AI告诉我的看例子
如果你再继续问,提高提示词还有什么技巧,它会继续说例如,详细版的进入飞书

![搞定GPT的提示词,要不断的尝试,条条大路通罗马
[玫瑰][玫瑰][玫瑰]我从开始接触人工智能到现](https://www.gpttoutiao.com/wp-content/uploads/images/181441422445112/large.png)
![搞定GPT的提示词,要不断的尝试,条条大路通罗马
[玫瑰][玫瑰][玫瑰]我从开始接触人工智能到现](https://www.gpttoutiao.com/wp-content/uploads/images/412552544528128/large.png)
![搞定GPT的提示词,要不断的尝试,条条大路通罗马
[玫瑰][玫瑰][玫瑰]我从开始接触人工智能到现](https://www.gpttoutiao.com/wp-content/uploads/images/814224255248112/large.png)