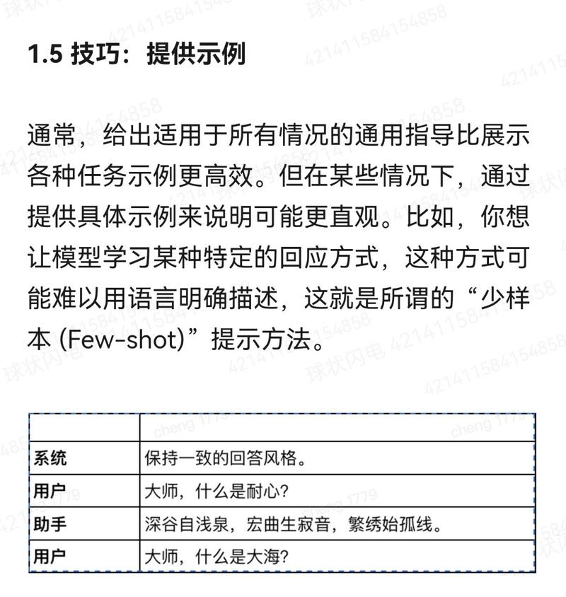
今天尝试训练“少样本(Few-shot)”promt提示方法,刚开始发现在chatgpt4给出规则的

今天尝试训练“少样本(Few-shot)”promt提示方法,刚开始发现在chatgpt4给出规则的时候,它并没有完全按照我的想法给出一致的回答风格,后来我发现就是不能把自己以为很简单但是chatgpt不懂的的强加给chatgpt,一定要遵守给chatgpt提示的策略,规范化提问,后来终于解决这个问题,如下:今天尝试训练“少样本(Few-shot)”promt提示方法,刚开始发现在chatgpt4给出规则的今天尝试训练“少样本(Few-shot)”promt提示方法,刚开始发现在chatgpt4给出规则的今天尝试训练“少样本(Few-shot)”promt提示方法,刚开始发现在chatgpt4给出规则的

给TA打赏
共{{data.count}}人
人已打赏
Ai破局

知识付费 与 社群服务 的区别到底是什么? ​ ​1、人天然的是希望能待在自己喜欢的群体里的 2、

2024-4-9 22:55:04

Ai破局

个人定位咨询之破局合伙人生财王子,这次交流属于双赢 今天下午2点,破局合伙人生财王子咨询定位相关问

2024-4-9 22:55:08

0 条回复 A文章作者 M管理员
    暂无讨论,说说你的看法吧
个人中心
购物车
优惠劵
今日签到
有新私信 私信列表
搜索