沃顿商学院的 AI 提示词库
沃顿商学院推出了一款专为教学设计的AI提示词库。
涵盖了学习、教育及实用技能如内容总结、因果分析、课程设计等。
这些提示词现已翻译,对家长、学生和教师都有用,值得收藏。
链接:链接
我目前实践了几套关于老师专用的提示词:
图1:教学提示词设计助手。
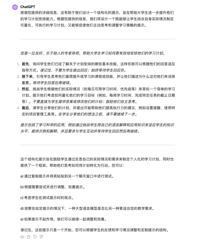
图2:基于图1设计的提示词进行优化PPT学习计划。
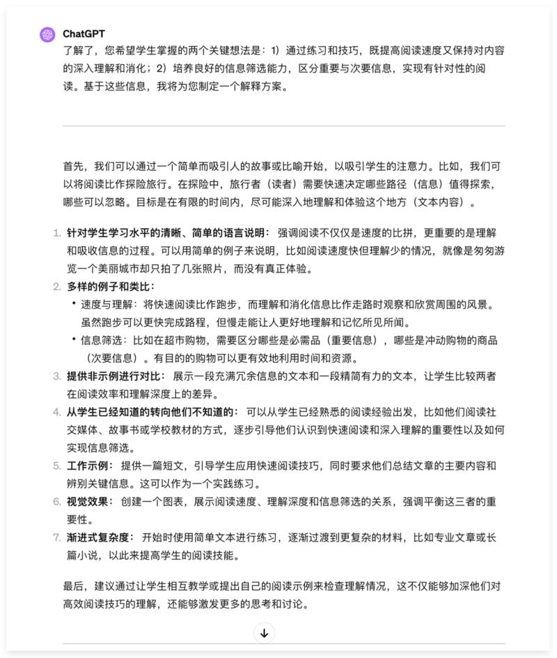
图3:知识点讲解的建议。
PS:其他提示词等待大家一起尝试~
效果不错,大家可以尝试起来,期待反馈 ~


沃顿商学院的 AI 提示词库
沃顿商学院推出了一款专为教学设计的AI提示词库。
涵盖了学习、教育及实用技能如内容总结、因果分析、课程设计等。
这些提示词现已翻译,对家长、学生和教师都有用,值得收藏。
链接:链接
我目前实践了几套关于老师专用的提示词:
图1:教学提示词设计助手。
图2:基于图1设计的提示词进行优化PPT学习计划。
图3:知识点讲解的建议。
PS:其他提示词等待大家一起尝试~
效果不错,大家可以尝试起来,期待反馈 ~

