小程序说 小程序的在线客服软件选什么好呢?
由于微信官方提供的小程序在线客服软件链接 实在太不好用了,一来是必须要pc登陆,二来一次只能登陆一个小程序,所以如果离开电脑根本就无法接待在线客户咨询。
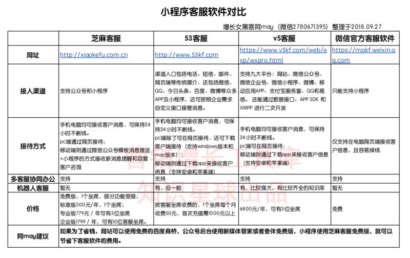
所以对于小程序客服软件来说,除了有开发团队的,一般都是选择第三方客服软件工具。传统网站的客服软件一般会选择百度商桥、商务通、talk99、53客服、v5 客服等。据我所了解,目前支持小程序客服接待的有53客服和v5客服。
此外,目前也有一款客服软件专门是针对小程序而开发的,叫芝麻客服,创始人王进华应该也在我们生财有术圈子里。
就功能来说,v5客服和53客服、芝麻客服三款客服软件都可以实现手机端接待客户咨询,v5客服和53客服都有对应的app配套下载使用,由于这两家都属于比较成熟的网站客服接待系统,所以除了基础的客服功能外,还有机器人等功能。而且,这两家客服软件除了能接入小程序客服咨询后,还能接入网站、微信公众号等其他渠道。
而芝麻客服采用的方案是通过公众号推送消息+配套小程序来进行接待,功能上更多是针对小程序本身操作而设计,在使用操作上要相对于上两款软件简单一些,不过缺少智能机器人板块,同时只能接入小程序和公众号,不能接入网站和其他渠道。
就能接入的小程序数量而言,53客服1个账号可以接入10个小程序,v5最多可接入100个,芝麻客服最多可接入20个小程序。
就价格而言,53客服是按客服坐席收费的,1个坐席每个月收费50元,首次充值需1000元以上,具体见链接
v5客服基础版6800元/年,可有3位坐席,高级版18000/年,可有10个客服坐席,专业版48000/年,可有20个客服坐席,具体见链接
芝麻客服有免费版,1个坐席,标准版300元/年,专业版779元 / 年可有3位坐席,企业版1799 / 年,可有10位客服坐席,具体见链接。
建议:如果大家仅仅是想要用客服软件接待小程序客户咨询,选择芝麻客服性价比最高,从价格上到系统配置上,都会比较合适。但是如果企业除了有小程序,还有网站、微信公众号,也需要安装客服软件进行咨询的话,那么选择53客服或者v5客服会更加合适。
当然,如果为了省钱,网站可以使用免费的百度商桥,公众号后台使用新媒体管家或者壹伴免费版,小程序使用芝麻客服免费版,就可以节省下客服软件的费用。
