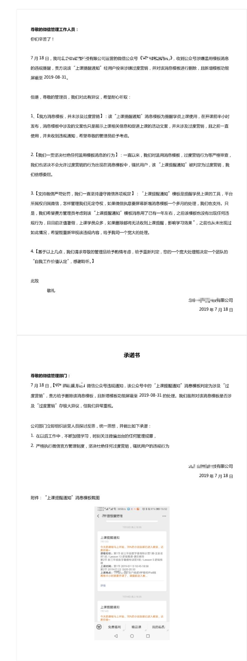
公众号消息模板违规被封,发起了申诉,显示申诉成功,但后台消息模板还是屏蔽状态,并没有解封。请问有大佬

公众号消息模板违规被封,发起了申诉,显示申诉成功,但后台消息模板还是屏蔽状态,并没有解封。请问有大佬知道怎么回事吗?(附申诉信)公众号消息模板违规被封,发起了申诉,显示申诉成功,但后台消息模板还是屏蔽状态,并没有解封。请问有大佬公众号消息模板违规被封,发起了申诉,显示申诉成功,但后台消息模板还是屏蔽状态,并没有解封。请问有大佬

给TA打赏
共{{data.count}}人
人已打赏
生财

初来乍到,多多关照。 来的略迟,请多指教。 本人目前刚进入婚纱摄影行业,普通中层员工,公司知名度和营

2024-4-9 9:26:48

生财

看到7.18福利中好多人都求的是粥左罗老师的《学会写作》,有幸在上个月已经拿到了签名版,在幕布做了一

2024-4-9 9:26:52

0 条回复 A文章作者 M管理员
    暂无讨论,说说你的看法吧
个人中心
购物车
优惠劵
今日签到
有新私信 私信列表
搜索