写作(表达)就是为了说服别人,好的方法是使用逻辑一步一步引导,而不是强制性一股脑塞给别人。一篇优秀的文章,大多秉承结构清晰易懂的写作逻辑。
写作的逻辑:
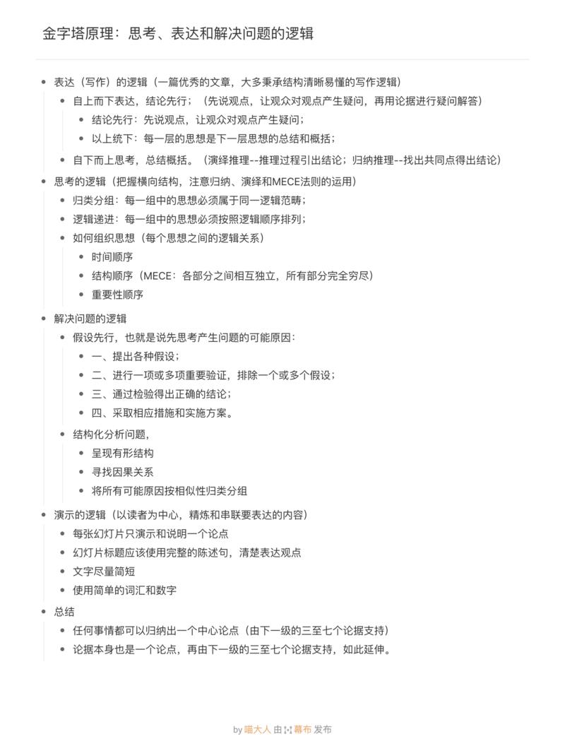
- 结论先行:先说观点,吸引观众的眼光,引起别人的疑问;
- 以上统下:
+ 每一层的思想是下一层思想的总结和概括;
+ 每一级的论点由下一级的三至七个论据支持;(演绎推理/归纳推理)
- 横向结构:
+ 归类分组:每一组中的思想必须属于同一逻辑范畴;
+ 逻辑递进:每一组中的思想必须按照逻辑顺序排列;
- 如何组织思想:
+ 时间顺序
+ 重要性顺序
+ 结构顺序(MCME:各部分之间相互独立,所有部分完全穷尽)
《金字塔原理:思考、表达和解决问题的逻辑》读后感
链接
