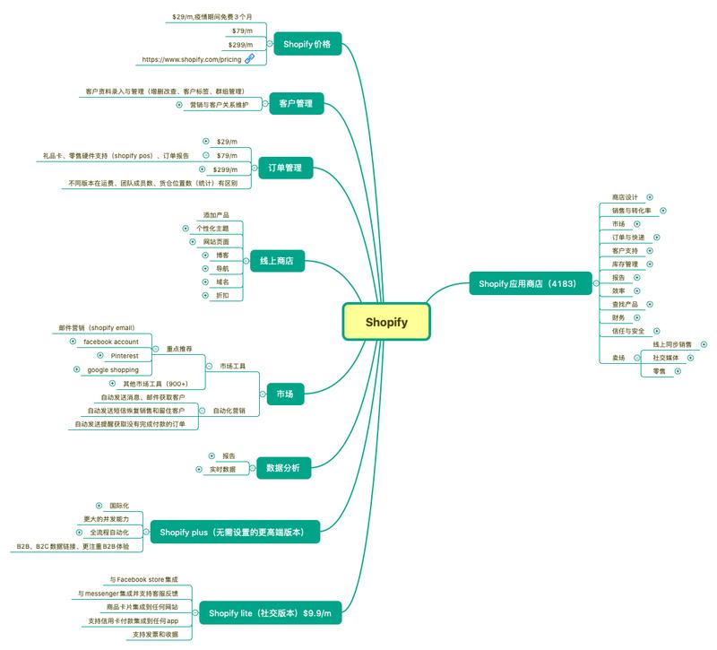
花了一个下午研究Shopify,D2C模式结合的很好的产品了

花了一个下午研究Shopify,D2C模式结合的很好的产品了花了一个下午研究Shopify,D2C模式结合的很好的产品了

给TA打赏
共{{data.count}}人
人已打赏
生财

目前企业或个人有需要软件著作认证的,因为我有北京一代的资源,所以只要有客户就能赚钱。但是现在尝试了很

2024-4-9 7:48:46

生财

(看到很多新加入生财的小伙伴发自我介绍,半个老人来报道下,聊聊自己赚到的第一个10w和100w,以及

2024-4-9 7:48:48

0 条回复 A文章作者 M管理员
    暂无讨论,说说你的看法吧
个人中心
购物车
优惠劵
今日签到
有新私信 私信列表
搜索