百度另类流量词挖掘方式分享
大家都知道,百度凤巢有个关键词规划师,可以看到关键词大概的搜索量。像5118、爱站这些工具,也是按照这个来做标准来预估站点流量的。
今天分享给大家的,是一种寻找无指标关键词的方法。这种词的特性是,可能在百度指数或百度推广上是没有数据的,但是词却带有流量,而且竞争度相对比较小。
这个方法,我称之为:【流量词寻根计划】
为何要寻根?
有流量的关键词大概可以分为这两种来源:
1.主动搜索词(母词及其长尾词)
2.被动搜索词(相关搜索词/其他人还在搜的词/下拉框词)
有用户主动搜索行为的,只有母词及其长尾词。
来源2的词,都是基于搜索引擎推荐算法展现出来的(PS:母词及其长尾词也会出现在相关搜索区域/其他人还在搜区域/下拉框区域)。搜索引擎相关词算法是会随时变更推荐结果的,所以导致来源2的词,会有周期性的变更(突然间来量了,然后又突然间没量了)。甚至有些大佬还基于此去制造词,并通过刷下拉框的形式呈现出来。
我们将母词及其长尾词称之为【根源流量词】,将相关搜索词/其他人还在搜的词/下拉框的词称之为【衍生流量词】。
实践发现,命中越多大流量【根源流量词】的相关搜索区域/其他人还在搜区域/下拉框区域的【衍生流量词】的流量就会越大。当我们找到了大量的【根源流量词】并积累下来,那我们就可以在第一时间掌握到搜索引擎推荐出来的【衍生流量词】。
PS.神马词原理是一致的,只要掌握了【根源流量词】,就可以一直拓出新出来的【衍生流量词】
-----------------------------------------------------------
方法论:
1.同行网站词库
5118/爱站找权5以上的同行站点扒网站的大流量母词
A5/中介网等网站交易中介找站点扒网站的大流量母词
2.查指标
3.符合特征象的流量词入库
4.每隔X天拓一次衍生流量词(每个行业的X值不一样)
5.拓出来的衍生流量词,查百度指数和相关结果数,记录特征,方便后续研究
指标:
百度指数有连续性(大于1年)
指数>X+ (每个行业的X值不一样)
工具:
百度指数
百度凤巢
PS.百度指数的屏蔽词,用百度推广的移动日均搜索量做辅助。如果都屏蔽,根据其衍生流量词的数据来判定。
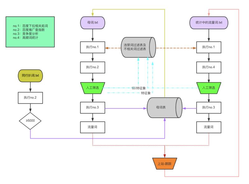
图1是衍生流量词特征,图2是衍生流量词百度指数趋势,图3是根源流量词百度指数趋势,图4是最初的方法论流程图。
钥匙放这了,能否靠这个打开金山银山,就看个人领悟能力了。
我的微信号是Eshary,欢迎交流。



